We help business, government, and consumers make better predictions for smarter decisions.

Services We Offer
From Hospitals to High Finance: Why Organizations Choose RTSync for Modeling and Simulation
At RTSync, we understand that innovation occurs when decision-makers can evaluate strategies with confidence before they are implemented. This is the purpose of our MS4 Me modeling and simulation platform.
Our technology supports applications in healthcare, engineering, logistics, environmental science, business, and finance. Whether the challenge is managing patient flow in an emergency department, modeling the spread of disease, optimizing a production line, or planning for climate resilience in the face of disasters, MS4 Me provides the tools to simulate complex systems with efficiency and accuracy, even in cases where no existing models are available.
Our strength lies in enabling collaboration with your subject matter experts while providing rapid turnaround time for the creation and execution of simulations. When traditional tools fall short, RTSync can help you design the models that others cannot develop.
- Emergency Department and ICU surge planning
- Disease transmission and intervention simulations
- Supply chain, logistics, and route disruption testing
- Environmental impact and disaster preparedness
- Financial risk and consumer behavior modeling
An array of Applications and Industries
ParaDEVS for Stochastic Simulation: 1000x Faster than Monte Carlo
Paratemporal DEVS for stochastic simulations are developed with the goal of decreasing time to execute very high branching, long running models for statistically significant outcome distributions. ParaDEVS is integrated in RTSync’s DEVS-based Simulation platform and Model-Based System Engineering Software for ease of user model development with new performance algorithms.
- Decision Trees: Using ParaDEVS, we can simulate all batting lineup combinations (hit, strikeout, walk, etc.) to find the best order for a team to score the most runs.
- Rare & Critical Events: In Military cases, ParaDEVS helps focus on the rare event where an enemy unexpectedly moves or a subsystem fails, providing a more detailed view of potential risks and unexpected outcomes that traditional models often overlook.
- Systems Working in Series & Parallel: ParaDEVS can help simulate and optimize the process of Command & Control detecting and neutralizing threats, known as kill-chains, allowing decision-makers to identify bottlenecks and improve performance before implementation.


Model Based System Engineering
RTSync envisions fully integrated M&S support of the Model Based System Engineering (MBSE) life cycle. Our unique DEVS-based technology includes system architecture modeling, simulation, and analysis in one framework and toolchain.
Predictive Analytics
RTSync helps businesses and organizations make better predictions and smarter decisions by providing advanced simulation-based predictive analytics capabilities.

Want to learn more about DEVS? Ask ChatGPT!
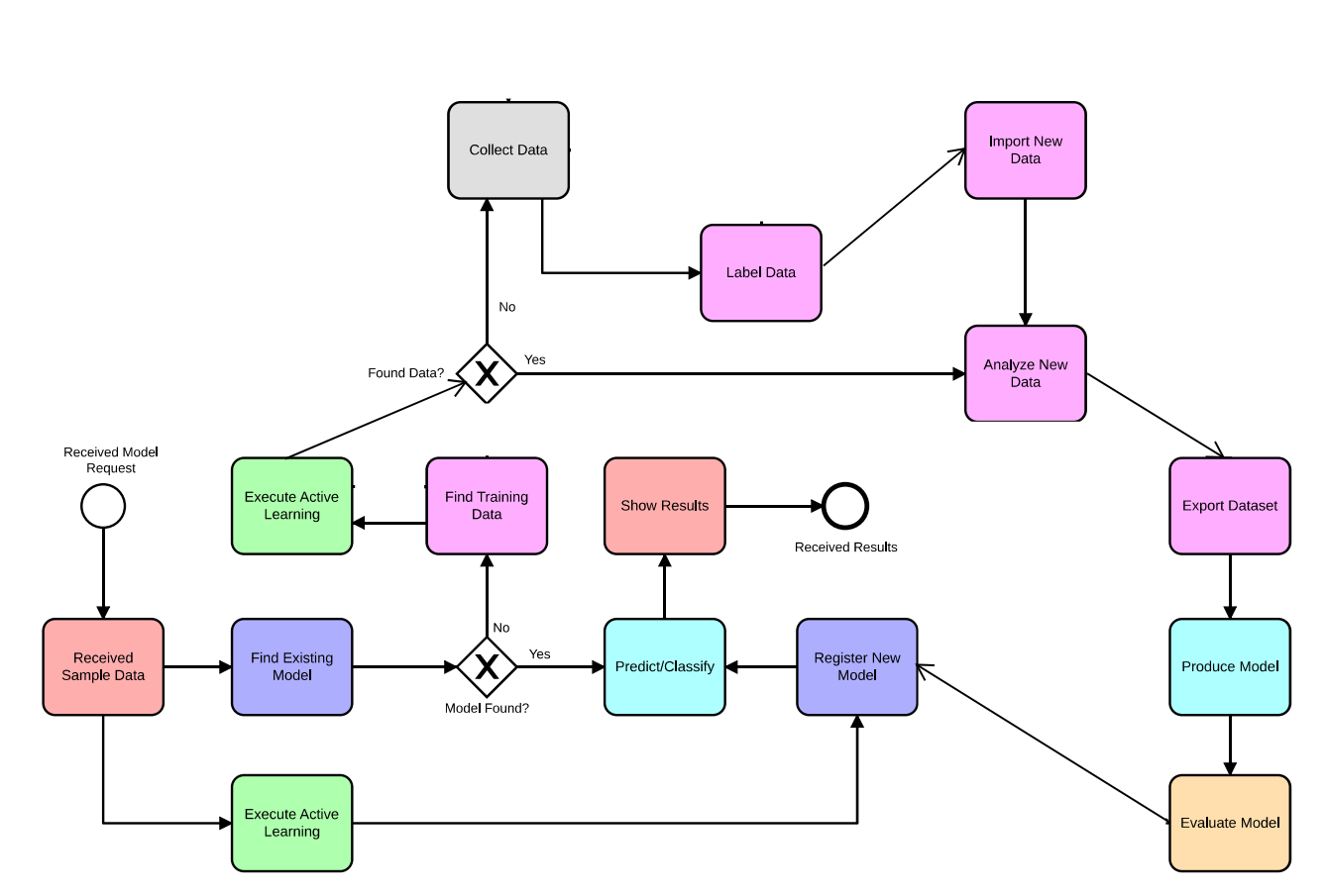
MS4Me Software and Generative AI Capabilities
Our comprehensive suite of tools and services integrated with Generative AI allow for more efficient and accurate MBSE processes.

System Requirements Analysis
Utilizing Generative AI, the MS4 Me software facilitates comprehensive system requirements analysis by enabling users to model and simulate various scenarios, ensuring that all functional and non-functional requirements are met before system development.

Activity Generation
Through its intuitive interface, MS4 Me supports activity generation with Generative AI by allowing users to define and simulate sequences of actions and events within a model, aiding in the visualization and refinement of system processes.

DEVS Simulation Generation
MS4 Me excels in DEVS simulation generation by providing tools to create, configure, and execute DEVS models, allowing users to analyze the dynamic behavior of complex systems over time.

Workflow Analysis
With MS4 Me, users can perform detailed workflow analysis by modeling and simulating operational processes, identifying bottlenecks, and optimizing workflows for improved efficiency and effectiveness.
Generative AI DEMO
The Power of AI Assisted Model-Based System Engineering
AI Assisted MHS Patient Journey – Fast workflow timing analysis with DEVS simulation and ChatGPT
This demo video shows that CHATGPT generates an Activity Diagram from unstructured data source slideware and turns it into a simulation for workflow timing analysis of the Patient Journey diagram in the military healthcare system (MHS). This GPT – Simulation based workflow timing analysis took less than 30 minutes while it would take days or weeks for a human analyst to do the same task.
You can predict performance of your workflow process using CHATGPT and your Powerpoint slide.
AI Assisted Clinic Activity – Fast workflow timing analysis with DEVS simulation and ChatGPT
In this demo, CHATGPT reads in a Clinic scheduling problem document and generates an Activity Diagram. RTSync’s MS4 Me software toolset turns the Activity Diagram into a simulation for the workflow timing analysis. This GPT – Simulation based workflow timing analysis took less than 30 minutes while it would take days or weeks for a human analyst to set up similar timing analyses.
AI Assisted Digital Twin project generated by ChatGPT as a Simulatable Activity Diagram
Digital Twin Capstone project now generated by ChatGPT as an executable activity diagram. Powered by RTSync’s Devs-based software application MS4 Me. What took a team of 6 engineers (3 students and 3 industry sponsors) 4 months of collaboration now collapsed into minutes. This is the future of systems engineering. Spend more time engineering the system through AI-assisted models and less time on generating models. Transformational!
Want to learn more about MS4Me?
Ready to Schedule a Demo?
Contact Us to Schedule a Free Consultation!
